核心队长被抽调走,武汉盛帆女篮真的太难啦,面对篮协的政策,他们选择主动放弃使用外援4节8人次,对于武汉盛帆女篮,他们选择硬刚到底。

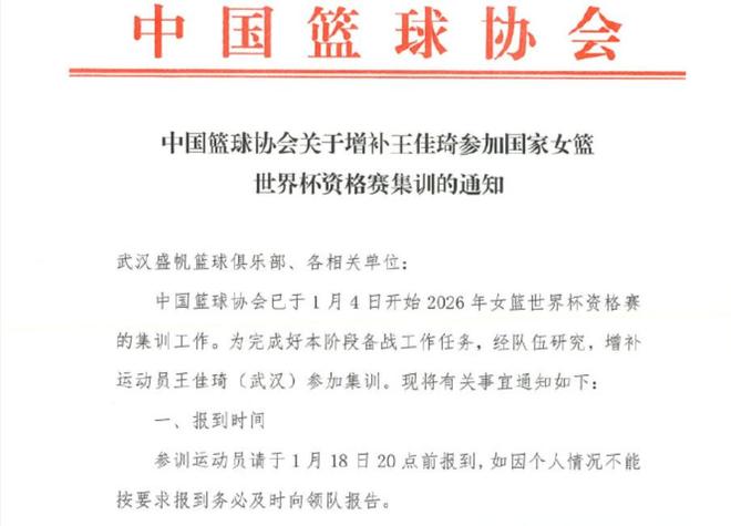
这件事情的起因,是中国女篮为了备战2026年国际篮联女篮世界杯资格赛,篮协对国家女篮的集训名单进行了细致的调整与必要的增补,来自武汉盛帆黄鹤女篮的队长王佳琦凭借出色表现成功入选国家队征召名单,她在本赛季表现很强势,作为组织后卫,她场均能够攻献11.7分4.1个篮板以及6.7次助攻(近期遇到伤病冲击)。

作为武汉盛帆女篮核心以及队长的王佳琦被抽调走,原本球队可在常规赛享受外援4节8人次的特殊待遇,但如今俱乐部已经做出决定,放弃使用这一特权,将一放到底。

武汉盛帆女篮做出这样的决定,确实是很硬气,毕竟本赛季的她们遇到了太多次的“不公平对待”:
2025年12月31日WCBA第11轮,武汉盛帆女篮遭遇争议判罚,导致输给浙江女篮。赛后,武汉盛帆女篮因球员和教练在争议判罚中保持"罚不还口""打不还手"的职业素养,特奖励全队10万元。此举旨在肯定球员精神,同时表达对裁判工作的强烈不满。
面对江苏女篮的比赛,对方球员的动作很大,武汉队长王佳琦受伤,比赛期间,裁判的判罚再度引发争议。

武汉盛帆女篮一贯以奖项花样繁多而闻名于WCBA,此前还曾发放过“平球奖”、“好脾气奖”和“打不还手奖”,以表彰球员和球队在赛场上的表现,同时也表达对于裁判的不满。

如今,面对抽调走自家的核心队长,武汉盛帆女篮选择硬刚到底,直接放弃使用外援4节8人次,表达了全队的态度,就像湖北人做事情的态度一样,可以遇到一些不公平的待遇,但绝对会旗帜鲜明的表达自己的立场、观点。
所以,像这样的行为,在WCBA甚至中国体坛都是很少见的。

相关直播
暂无相关直播
相关录像
相关集锦
相关短视频
大家都在搜